1、国内养老地产的发展现状
(1)我国老龄化速度加快
据国家统计局数据显示,截至2017年末,65岁及以上的人口达到1.58亿,约占总人口的11.4%。从2012-2017年数据来看,老龄化人口持续攀升,预计到2050年,中国将到达老龄化峰值,60岁以上的老年人将达到4.4亿。

数据来源:国家统计局、观点指数整理
据调查显示,我国老年人口约占世界老年人口总数的?20%,人口老龄化年均增长率约为总人口增长率的?5?倍,人口出生率远远低于老年人口比率。2012年到2017年,全国65岁以上的老年人由1.27亿增加到1.58亿,老年人口的比重由9.39%增至11.4%。
如此巨大的老年人口增长速度和增长质量让我国较其他国家提前进入了老龄化社会,养老机构的供需不平衡,为养老产业的发展提供了空间,同时也为企业带来了新的盈利点。
2017年养老行业市场规模为2.5万亿元,2012-2017年平均增速达26.91%,预计到2021年市场规模将达到6.5万亿元。

数据来源:国家统计局、观点指数整理
因此,众多房企开始转型,将目光投向了养老地产。加之2016年虽然房市大涨,销售速度与去库存快速增长,但自2017年初国家发布限购限贷令后,楼市逐渐呈现出冰火两重天状态。面对严峻的政策调控、巨大的资金和库存压力,单一的住宅模式显然无法成为房企唯一的利润驱动力。因此,推动地产业务多元化势在必行,而养老地产是其中一个重要的发展方向。
(2)政策促使养老产业有序发展
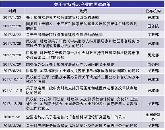
随着老龄化速度加快,国家对于养老产业的政策支持力度加大。据观点指数的不完全统计,2016年共出台了19条养老相关政策,2017年至今制定发布了十余条养老相关政策,其中6条为财政支持政策。
2017年3月6日国务院发布的《“十三五”国家老龄事业发展和养老体系建设规划》提出以居家为基础、社区为依托、机构为补充、医养相结合的养老服务体系的主基调仍是未来发展重点。另外,智慧养老等方面也是未来发展的侧重点。

来源:观点指数整理
随着一系列政策的落地,养老产业市场发生了变化,如万科集团开展了医疗业务,并发展社区嵌入式养老中心,复星的养老项目融入了机器人等智能化设施;养老产业的类型和融资手段也日趋创新,2017年12月12日,全国首家共有产权养老住房——恭和家园正式推出,养老产业基金、养老地产REITs等创新金融模式纷纷开展,促使了养老产业市场的多样化发展。
2、国内养老地产概述
(1)国内养老地产的现状
据数据统计,2012-2017年,全国养老机构的床位总数稳步上升,从2012年的416.5万张,演变成2017年的714.2万张,每千名65岁及以上的老人拥有床位约45.11张。现阶段我国养老地产床位仍有约200万张的缺口。
国内养老地产具有投资额大、开发周期长、低密度、产品类型多样等特点,多以租售方式为主,可分为三大类:社区型养老、机构型养老、医养结合型养老,落点城市主要围绕在消费水平较高的一二线城市,大部分定位较为高端,主要为中高经济实力老年群体打造CCRC持续照护服务。有些项目择址在城区,走在市中心养老的概念,有些项目则择址在偏远的郊区,配备完善的设施,主打生态养老。

数据来源:民政部统计公报、观点指数整理
值得注意的是,三四线城市的消费水平在逐年提升,老龄化问题亦日益严重,可见未来养老地产的发展空间仍很大,将会广泛地布局在全国各地。
(2)国内企业分析
国内上市房企中涉足养老地产的有20余家,入行较早和发展较成熟的企业主要有三家:万科集团、远洋集团、复星集团,三家企业所涉项目各有特色。
据统计调查,万科集团目前已布局10个城市,远洋集团布局了8个城市,复星集团布局了7个城市。从城市布局来看,三家企业的策略基本一致,布局一二线重点城市。由于大城市的消费水平普遍较高,而人们的消费观也较为超前,小城市的老人则更倾向于居家养老,故目前国内养老项目布局主要集中在一二线城市。

数据来源:观点指数整理
从项目数量来看,万科的项目总数多达181个,平均最低收费约4714元/月,远洋的项目共20个,已开业的为12个,平均最低消费约6221元/月,复星的项目共计37个,平均最低消费约5500元/月。

数据来源:观点指数整理

数据来源:观点指数整理
万科涵盖了国内养老地产的三大类:社区型养老、机构型养老、医养结合型养老,大部分项目实行租售并举的模式,销售部分能够有效快速回笼资金,但因前期投入资金巨大,故现金流转正需要很长时间;远洋集团主要开展机构型养老业务,实行只租不售的模式,收取用户会员费和月服务费用,现平均入住率已满60%,实现了收支平衡。复星则以社区型养老为主,同时开展一部分养老护理机构,提供床位总数量超过4000张,旗下拥有近30个居家一体化照护中心等社区项目,一般实行只租不售的模式,按月收取服务费用。

来源:观点指数整理
国内做养老地产的房企,项目数量不多,尚处于试水阶段。随着市场规模的壮大与规范,项目定位方面逐渐分为三大派,一是以万科为代表的涵盖大中小型养老机构,针对不同的人群开发不同等级的项目,这将有利于长远的发展。二是以复星、远洋为代表的,主要开发高端养老机构,规模普遍较大,覆盖了不同年龄段的老人需求。三是小型社区护理中心,这类型机构需要的投资相对较小,风险也较低。
3、发达国家养老地产借鉴经验
发达国家的养老地产已发展得十分成熟,从中能找到一些可供国内养老地产借鉴的经验。
(1)美国的养老地产――成熟的运营模式
美国的养老地产模式建立于上世纪60年代,经过近60年的发展,已经形成了一个运营模式比较成熟、结构比较完善、五大门类的养老地产产业结构与老年住宅体系,其特点是大规模开发,市场化运作,专业化程度高,市场细分清晰。
在美国,养老机构分为盈利性和非盈利性两类,前者大多为私人公司所办,后者主要由教会兴办,美国政府则给予部分津贴。
美国的养老地产涉及房地产商、运营商和投资商。房地产商通常根据运营商或投资商的要求为其定制开发养老社区,部分运营商也会自己充当开发商或与房地产商组建合资公司来共同开发。

来源:观点指数整理
运营模式主要有净出租模式、委托运营模式、出租加运营模式。净出租模式持有者的风险最低,收益最稳健,每年收取固定的租金,而第三方运营商则获得全部的经营收益并承担所有的经营风险。委托运营模式指的是养老地产的持有者将物业托管给运营商,运营商每年收取一定比例的管理费,但不承担经营风险。
出租加运营模式则是养老地产的持有者将物业的部分权益出让给运营商,并与运营商签订委托管理协议,运营商获得管理收益和与所拥有权益相对应的部分经营收益。
(2)日本的养老地产――适老化设计
日本是世界上老龄化最严重的国家之一,比中国步入老龄化社会早29年,在老年福利、社会保障制度等方面都发展得十分完善。
日本养老地产最大的特点是设计十分人性化、注重优质饮食和地理位置,日本养老机构的设计围绕着老人的生活需求开展,如神户的千鸟山庄,建筑转角都有一个倒角,有一个退后的地方,把它设置成矮凳子,因为考虑到老人从活动区域走回房间过程中,如果需要休息就可以随时坐下来休息。
日本的养老地产类型主要分为五种,大多是养老机构或租赁的老年住宅,以多样化服务为主,可根据老人的身体状况选择不同的项目与服务。

来源:观点指数整理
(3)英国的养老地产――以政府为主的社区照顾模式
从20世纪90年代开始,英国便将养老问题纳入社区,对老年人采取社区照顾的模式,社会福利十分完善。而社区照顾包括:生活照料、物质支持、心理支持、整体关怀、社会保障五大方面。
社区照顾在财政出资上完全体现了以政府为主的特点,很多服务设施都是由政府资助的,社区、家庭和个人的支出不多。

来源:观点指数整理
在英国,养老地产的类型主要有三种:老年公寓、老年人之家、救济院,老年人的住所一般都是按照特殊的需要而设计建造的,窗户、楼梯、浴室、卫生间等都有特殊的标准和安全要求,以适应老年人的特点。

来源:观点指数整理
4、养老地产未来发展
(1)国内养老地产的不足
国内养老地产是一个“夕阳红”里诞生的朝阳行业,人人觊觎这一片“蓝海”,事实上,这片“蓝海”没有想象中的美。目前国内养老地产还处于摸索阶段,还存在很多亟待解决的问题。
供需不平衡
老年公寓的建设供不应求,这是我国养老地产面临的一大困境。在国外发达国家,住进老年公寓和养老机构的老年人约占老年人总数的5%~7%左右。
以2017年末数据计算,2017年末全国养老机构床位数为714.2万张,而65岁及以上的老年人口为1.58亿,约占总人口的11.4%,床位总数除以65岁及以上的老年人口约为4.5%,以5%的标准计算的话,仍有约75.8万张的床位缺口,随着人口老龄化的发展,若养老项目跟不上老龄化的速度,未来仍将处于供需不平衡的状态。
选址布局不尽合理
现代老年人的思想与以往大有不同,很多老年人都希望能够住在城市里,交通便利、生活方便,还能跟子女在一起享受天伦之乐。而一些养老项目则选址在偏远郊区,给老年人生活和社会活动造成不便。目前老年公寓和养老机构的建设还没有列入各个城市的总体规划,缺乏从中国老年人的特点和需求出发,需要制定更加科学合理的规划。
产品收费价格偏高
收费偏高是目前市场上的盈利性养老机构的普遍特点,万科集团、远洋集团、复星集团的养老机构绝大多数的收费区间位于5000-30000元不等,视服务的程度收费,最低的收费标准针对的多是可自理、身体健康的老人,费用只含租金和餐饮等普通服务。有的老年公寓环境优美,设施齐全,服务较好,收费更是至少达10000元以上,很多老年人只好望洋兴叹。可见,在目前我国广大老年人收入偏低的情况下,老年公寓的档次和价位应该实行差异化建设,既要满足高收入人群的需求,又要满足中低收入人群的需求。
金融支持不足
养老地产不同于传统的住宅和商业项目,能够实现快周转,现金流能够及时得到补充,若计算土地及前期投入的建安成本,一个养老地产的资金回收期可能长达30年。我国养老地产面临的困境之一便是缺少足够的金融工具支持,特别是长期的、较低成本的资金支持,由于养老地产盈利模式不清晰,银行大多不愿意投入养老地产贷款。
但近年来,国家对于养老地产的扶持力度加大,从土地、资金、税费等方面出台相关政策,养老地产在资金方面的阻碍将会越来越少。
(2)发展展望
国内养老地产想要持续发展,寻求更好的红利,需要在优秀案例、国外经验与中国国情中不断探索、改进,寻找最优化的开发模式和资金解决路径。
从上述几个经典案例中可见,开发模式都有所不同,但究其源头,都是站在老人心理和需求方面去出发。
围绕老人需求开发项目
养老地产的核心是服务,而非地产式的销售,而服务的宗旨是人。养老地产的服务对象是老年人,那么老年人究竟有什么样的需求?目前我国的老年人都倾向什么样的消费水平?他们的内心诉求是什么?什么样的设计更符合他们的行为特征?
对老年人的心理需求及行为特征进行调研,对于养老地产的开发具有重大意义,可据此开发适合我国老人的养老产品。其次,差异化养老地产服务也需推行,一座城市中应当既有面对高收入人群的中高端养老机构,也有面对大众的普通养老机构,满足绝大多数老人的普通需求。
完善产业链建设
一体化的产业链对养老地产而言十分重要,尤其是与医疗设施共同建设的养老项目。养老地产不仅仅是房地产开发商的事业,也是基于服务的机构,涵盖交通、住宅、医疗、护理、养生、娱乐、休闲、运动、购物的产业链条。
拓展多元化融资手段
资金是养老地产面临的最大困境,养老地产普遍具有投资金额大、资金回收期长的特点。综合性养老设施的运营成本比较高、收益慢,目前我国一部分养老地产开发商迫于资金压力,把养老地产做成房地产项目,像住宅一样建好以后马上就卖掉,让资金快速回笼,降低了运营质量。
企业可通过拓展多种外源性融资手段来补充资金。公司合作:多家公司共同合作开发项目,能够更好地整合资源,利于专业化分工。BOT模式:该模式指政府通过契约授予企业有期限专营权,准许企业融资建设公用设施并赚取利润,期限满后,公用设施将无偿移交给政府。BOT项目的债务不计入企业的资产负债表,企业可借此筹集更多的资金。ABS模式:以项目的资产和未来收益为基础,通过发行证券募集资金。
养老地产正处于漫长的资金回笼期,寻找更好的红利方式,还需要多给市场一点耐心和时间。